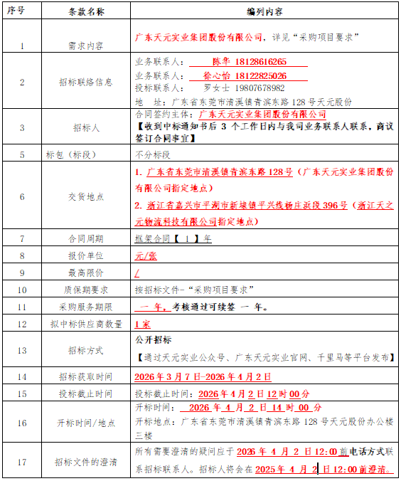
2026Äê´øÂÁ¼Ð/²»´øÂÁ¼Ð·­ÐÂÏðÆ¤²¼ÄêÓÃÁ¿ÐèÇó²É¹ºÏîÄ¿TYA202603005

Õбêͨ¸æ 2026Äê3ÔÂ21ÈÕ 69

×¢£º1¡¢±¾±êÊéµÄËùÓÐͶ±êÎļþÇëä¯ÀÀÖÁÎÄÕµײ¿É¨Ã踽¼þ¶þάÂë»ñÈ¡£¡£¡£ ¡£¡£¡£¡£»£»£»£»£»£»

2¡¢Í¶µÝʱÐè°ÑÌîдºóµÄÔ­Îļþword°æ±¾ÓëÒѸÇÕµı¨¼Û¼òµ¥Æð·¢ÖÁÕбêÓÊÏäTender@gdtengen.com£»£»£»£»£»£»

µÚÒ»Õ Ͷ±êÈËÐëÖª

±ùÇòÍ»ÆÆ
±ùÇòÍ»ÆÆ
±ùÇòÍ»ÆÆ
±ùÇòÍ»ÆÆ

Ò»¡¢ÇåÁ®ÒªÇó

1.1Ͷ±êÈËÔÚÌõÔ¼²É¹ººÍʵÑéÀú³ÌÖÐÓ¦×ñÊØ¡¶ÖлªÈËÃñ¹²ºÍ¹úÕбêͶ±ê·¨¡·µÄÓйػ®¶¨£»£»£»£»£»£»ÈôÊÇÖбêÈËÔÚ±¾ÌõÔ¼µÄ¾ºÕùÖÐÓÐÃÓÀúÍڲƭÐÐΪ£¬£¬£¬ £¬£¬£¬ÕбêÈ˽«×÷·ÏÆäÖбê×ʸñ£¬£¬£¬ £¬£¬£¬²¢ÁÐÈë±ùÇòÍ»ÆÆ(Öйú)ÓÐÏÞ¹«Ë¾¹ÙÍø¹©Ó¦É̺ÚÃûµ¥£¬£¬£¬ £¬£¬£¬ÓÀ²»ÏàÖú¡£¡£¡£ ¡£¡£¡£¡£

1.2ÑϽûͶ±ê¹©Ó¦ÉÌÒÔÈκÎÐÎʽÓëÉú²ú²¿·Ö/ÖÊÁ¿²¿·ÖÖ±½ÓÏàͬ£¬£¬£¬ £¬£¬£¬ÐëҪʱӦÁìÏÈÏòͨ¸æÁªÏµÈËÉêÇëÏàͬ²¢¼û¸æÏêϸÏàͬÊÂÏ£¬£¬ £¬£¬£¬¾­Ô޳ɺ󷽿ÉÏàͬ£¬£¬£¬ £¬£¬£¬Î¥·´ÕßÊÓΪð·¸Ïà¹ØÌõÀý£¬£¬£¬ £¬£¬£¬ÎÒ·½½«ÊÓÇéÐÎÓèÒÔ´¦·Ö¡£¡£¡£ ¡£¡£¡£¡£

1.3 Ͷ±ê¹©Ó¦ÉÌÈçÓëÎÒ˾Éú²ú²¿·Ö/ÖÊÁ¿²¿·ÖÖ°Ô±±£´æË½È˹ØÏµ£¨ÈçÏàʶ/ÇׯÝ/Ò»¾­ÏàÖú/Ò»¾­¹ÍÓ¶£©£¬£¬£¬ £¬£¬£¬±ØÐèÆð¾¢±¨±¸£¬£¬£¬ £¬£¬£¬ÈçºóÐø·¢Ã÷½«Ö±½ÓÓ°ÏìÆÀ±êЧ¹û¼°ºóÐøÏàÖú¡£¡£¡£ ¡£¡£¡£¡£

1.4¹©Ó¦ÉÌ·¢Ã÷ÕÐͶ±êÔ˶¯ÖÐÆäËû¹©Ó¦ÉÌ»òÎÒ·½Ö°Ô±±£´æÎ¥·¨Î¥¼ÍÐÐΪµÄ£¬£¬£¬ £¬£¬£¬¶¼ÓÐȨÏò±ùÇòÍ»ÆÆ(Öйú)ÓÐÏÞ¹«Ë¾¹ÙÍø¾ÙÐоٱ¨£¬£¬£¬ £¬£¬£¬¾Ù±¨ÓÊÏä

ÈçÏ£ºzxw@gdtengen.com

luosuling@gdtengen.com

µÚ¶þÕ ²É¹ºÏîĿҪÇó

Ò»¡¢²É¹ºÄÚÈݼ°Ïà¹ØÒªÇó

±¾ÏîĿΪ2026Äê´øÂÁ¼Ð/²»´øÂÁ¼Ð·­ÐÂÏðÆ¤²¼²É¹º¡£¡£¡£ ¡£¡£¡£¡£

¢Ù¶«Ý¸³§ÇøÏîÄ¿¹æÄ££º±¾´ÎÕб깲¼Æ1¸öÌõÔ¼°ü£¬£¬£¬ £¬£¬£¬×ܲɹºÔ¤¹ÀÁ¿Îª560ÕÅ£¬£¬£¬ £¬£¬£¬ÏîÄ¿Çåµ¥ÈçÏ£º

±ùÇòÍ»ÆÆ

±íÒ»£º¶«Ý¸»ùµØ´øÂÁ¼Ð·­ÐÂÏðÆ¤²¼/²»´øÂÁ¼Ð·­ÐÂÏðÆ¤²¼Ã÷ϸ

ËÍ»õµØµã£º¹ã¶«±ùÇòÍ»ÆÆ(Öйú)ÓÐÏÞ¹«Ë¾¹ÙÍø-¹ã¶«Ê¡¶«Ý¸ÊÐÇåϪÕòÇà±õ¶«Â·128ºÅ

¢ÚÕã½­³§ÇøÏîÄ¿¹æÄ££º±¾´ÎÕб깲¼Æ1¸öÌõÔ¼°ü£¬£¬£¬ £¬£¬£¬×ܲɹºÔ¤¹ÀÁ¿Îª25ÕÅ£¬£¬£¬ £¬£¬£¬ÏîÄ¿Çåµ¥ÈçÏ£º

±ùÇòÍ»ÆÆ

±í¶þ£ºÕã½­»ùµØ´øÂÁ¼Ð·­ÐÂÏðÆ¤²¼/²»´øÂÁ¼Ð·­ÐÂÏðÆ¤²¼Ã÷ϸ

ËÍ»õµØµã£ºÕã½­ÌìÖ®Ôª-Õã½­Ê¡¼ÎÐËÊÐÆ½ºþÊÐÐÂܤÕòƽÐËÏßÑîׯ亶Î396ºÅ

×¢£ºÏêϸ²É¹º½ð¶îÒÔÏÖʵӪҵ±¬·¢Á¿Îª×¼

¶þ¡¢Ð§À͹淶

1.Ͷ±êÈËÐèÌṩËÍ»õ¡¢³ö¾ß·¢Æ±µÈÒ»ÌõÁúЧÀÍ¡£¡£¡£ ¡£¡£¡£¡£

2.ÑÏ¿áÆ¾Ö¤ÑùÆ·¾ÙÐÐÉú²ú£¬£¬£¬ £¬£¬£¬³ý·ÇÒªÇó»òÕßÔÞ³ÉÐ޸쬣¬£¬ £¬£¬£¬²»È»²»µÃ²úÆ·ÖÊÁ¿¾ÙÐÐÈκÎÐÎʽµÄÐ޸ġ£¡£¡£ ¡£¡£¡£¡£

3.Ͷ±êÈËÐèÌṩÔöֵ˰רÓ÷¢Æ±£¨Ë°ÂÊ13%£©£¬£¬£¬ £¬£¬£¬ÌõÔ¼ÍÆÐÐʱ´úÈçÓö˰Âʱ任£¬£¬£¬ £¬£¬£¬ÌõÔ¼²»º¬Ë°½ð¶îÎȹ̣¬£¬£¬ £¬£¬£¬Ë«·½Æ¾Ö¤ÐÂ˰ÂÊÇ©ÊðÔö²¹Ð­Òé¡£¡£¡£ ¡£¡£¡£¡£

Èý¡¢ÊÔÑùÄ¥Á·

1.ÕбêÈ«Àú³ÌÖÐÎÒ·½¿ÉÌṩÑùÆ·£¬£¬£¬ £¬£¬£¬ÒâÏòͶ±êÈË¿ÉÀ´ÎÒ˾ÏòÖ¸¶¨ÓªÒµÁªÏµÈËÄÃÈ¡ÑùÆ·£¬£¬£¬ £¬£¬£¬»òÓÉÎÒ˾ÓʵÝÑùÆ·¡£¡£¡£ ¡£¡£¡£¡£

2.ÓÐͶ±êÒâÏòµÄͶ±ê·½ÏÈÌṩÑùÆ·²âÊÔ¼ÄÑù£¬£¬£¬ £¬£¬£¬¹ó¹«Ë¾ÓÊÏäÔÚÊÕµ½ÊÔÑù¼°¸ñ֪ͨºó£¬£¬£¬ £¬£¬£¬Èý¸öÊÂÇéÈÕÄÚÇëÍê³É±¨¼ÛÊÂÒË£¨Í¶µÝµ½ÒÔÏÂÓÊÏä Tender@gdtengen.com£©¡£¡£¡£ ¡£¡£¡£¡£¹ØÓÚÑùÆ·¼ÄÑùµÈÈôÓÐÒÉÎÊÇëÓë³Â»ª18128616265 ÁªÏµ¡£¡£¡£ ¡£¡£¡£¡£

ËÄ¡¢ÑéÊÕ±ê×¼

ÖÊÁ¿°´ÕбêÈ˵ÄÒªÇóÒÔ¼°¹ú¼Ò¡¢ÐÐÒµºÍµØ·½±ê×¼¾ÙÐÐÑéÊÕ£¬£¬£¬ £¬£¬£¬Èç¹ú¼ÒÓÐбê×¼³ǫ̈£¬£¬£¬ £¬£¬£¬ÔòÓ¦ÇкϹú¼ÒËù½ÒÏþµÄ×îа汾µÄÖÊÁ¿ºÍÊÖÒÕÒªÇ󡣡£¡£ ¡£¡£¡£¡£Í¶±êÈ˲»µÃÒòбê×¼µÄʵÑéÒªÇó¼ÛÇ®µ÷½â¡£¡£¡£ ¡£¡£¡£¡£ÏêϸÑéÊÕ±ê×¼ÈçÏ£º

1.°ü×°ÒªÇ󣺹©Ó¦ÉÌ×ÔÐаü×°£¬£¬£¬ £¬£¬£¬Ã¿Åú×îС°ü×°ÐèÒªÓбêʶ¡£¡£¡£ ¡£¡£¡£¡£

2.À´ÁÏÑé»õ£ºÕë¶ÔÖб귽ÿÅúÀ´ÁÏ£¬£¬£¬ £¬£¬£¬Õб귽³é²é10%¾ÙÐÐÑé»õ£¬£¬£¬ £¬£¬£¬Æ¾Ö¤ÌõÔ¼Ô¼¶¨ÃüĿǩÊÕ£¬£¬£¬ £¬£¬£¬°´¹æ¸ñÉú²ú¡£¡£¡£ ¡£¡£¡£¡£

3.ÊýÄ¿ÅÌË㣺ÒÔÏÖʵËÍ»õÊýΪ׼£»£»£»£»£»£»

4.ÖÊÁ¿ÒªÇ󣺵¯ÐÔÒªºÃ£¬£¬£¬ £¬£¬£¬ÍâòƽÕû£¬£¬£¬ £¬£¬£¬²»¿ÉÓÐɳÑÛ,°´¶©µ¥ÎïÁÏÃû³ÆÅäËÍ£¬£¬£¬ £¬£¬£¬°´¹æ¸ñÉú²ú½»»õ£¬£¬£¬ £¬£¬£¬ÒªÈ·±£ËÍ»õÖÊÁ¿Óë²âÊÔÑùƷǰºóÒ»Ö£¬£¬£¬ £¬£¬£¬ÇкÏÎÒ˾ʹÓÃÐèÇó¼°ÐÐÒµ±ê×¼¡£¡£¡£ ¡£¡£¡£¡£

Îå¡¢ÖÊÁ¿ÎÊÌâÍË»»

ÈçÓö²úÆ·¼°ÖÊÁ¿ÎÊÌ⣬£¬£¬ £¬£¬£¬ÁªÏµ¹©Ó¦É̺ó24СʱÄÚÏìÓ¦£¬£¬£¬ £¬£¬£¬Ó°ÏìÉú²úµÄÐè°´ÌõÔ¼ÒªÇóÖØÐÂÅäËÍÒªËØ¡£¡£¡£ ¡£¡£¡£¡£

Áù¡¢ÌõԼǩԼ¼°¸¶¿î·½·¨£¨¼ûÏêϸÒÔÏÂÌõÔ¼£©

µÚÈýÕ Ͷ±êÎļþÃûÌÃ

Ͷ±êÎļþÓ¦°üÀ¨µ«²»ÏÞÓÚÏÂÁÐÄÚÈÝ£º

£¨1£©Í¶±êÎļþ·âÃæ

£¨2£©Í¶±êÔÊÐíÊé

£¨3£©×ʸñ֤ʵ£¨Í¶±ê°ü¹Ü½ð¼°±êÊé·Ñ½ÉÄÉÆ¾Ö¤¸´Ó¡¼þ¡¢Í¶±êÈËÓÐÓõĹ«Ë¾ÓªÒµÖ´ÕÕ¸´Ó¡¼þ¡¢¿ª»§ÐÐÕË»§ÏêϸÐÅÏ¢£©

£¨4£©·¨¶¨´ú±íÈËÊÚȨÊé¡¢·¨ÈËÊÚȨ´ú±íÉí·ÝÖ¤£¨¸´Ó¡¼þ£©

£¨5£©¹ØÏµ±¨±¸±í

£¨6£©Í¶±êÈËÇåÁ®ÔÊÐíÊé

£¨7£©ÆäËüͶ±êÈËÒÔΪÐèÒªÌṩµÄ×ÊÁϺÍÓëÆÀÉóÆÀ·ÖÓйصÄ×ÊÁÏ£¨×ÔÄ⣬£¬£¬ £¬£¬£¬ÈçÉú²ú¹æÄ£¡¢×°±¸Ìõ¼þ¡¢ÏàÖúͬ°éµÈ£©

£¨8£©¹©Ó¦É̵÷ÅÌÎʾí

£¨9£©ÊÖÒÕ¹æ¸ñÆ«Àë±í£¨ÈôÓУ©

£¨10£©¶«Ý¸»ùµØ±¨¼ÛÇåµ¥

£¨11£©Õã½­»ùµØ±¨¼ÛÇåµ¥

×¢£ºÇëɨÃèÏ·½¶þάÂëÏÂÔØ¸½¼þ»ñȡͶ±êÎļþ

2026Äê´øÂÁ¼Ð²»´øÂÁ¼Ð·­ÐÂÏðÆ¤²¼ÄêÓÃÁ¿ÐèÇó²É¹ºÏîÄ¿TYA202603005ÏÂÔØ