2026ÄêÖÜת¡¢Ñ¬Õô¡¢Ãâ¼ì¿¨°å¡¢¸Ç°åÄêÓÃÁ¿ÐèÇó²É¹ºÏîÄ¿TYA202603008
Õбêͨ¸æ 2026Äê3ÔÂ19ÈÕ 98
×¢£º1¡¢±¾±êÊéµÄËùÓÐͶ±êÎļþÇëä¯ÀÀÖÁÎÄÕµײ¿É¨Ã踽¼þ¶þάÂë»ñÈ¡£¡£¡£¡£¡£»£»£»£»£»£»£»
2¡¢Í¶µÝʱÐè°ÑÌîдºóµÄÔÎļþword°æ±¾ÓëÒѸÇÕµı¨¼Û¼òµ¥Æð·¢ÖÁÕбêÓÊÏäTender@gdtengen.com£»£»£»£»£»£»£»
µÚÒ»Õ Ͷ±êÈËÐëÖª




Ò»¡¢ÇåÁ®ÒªÇó
1.1Ͷ±êÈËÔÚÌõÔ¼²É¹ººÍʵÑéÀú³ÌÖÐÓ¦×ñÊØ¡¶ÖлªÈËÃñ¹²ºÍ¹úÕбêͶ±ê·¨¡·µÄÓйػ®¶¨£»£»£»£»£»£»£»ÈôÊÇÖбêÈËÔÚ±¾ÌõÔ¼µÄ¾ºÕùÖÐÓÐÃÓÀúÍÚ²ÆÐÐΪ£¬£¬£¬£¬£¬£¬ÕбêÈ˽«×÷·ÏÆäÖбê×ʸñ£¬£¬£¬£¬£¬£¬²¢ÁÐÈë±ùÇòÍ»ÆÆ(Öйú)ÓÐÏÞ¹«Ë¾¹ÙÍø¹©Ó¦É̺ÚÃûµ¥£¬£¬£¬£¬£¬£¬ÓÀ²»ÏàÖú¡£¡£¡£¡£¡£
1.2ÑϽûͶ±ê¹©Ó¦ÉÌÒÔÈκÎÐÎʽÓëÉú²ú²¿·Ö/ÖÊÁ¿²¿·ÖÖ±½ÓÏàͬ£¬£¬£¬£¬£¬£¬ÐëҪʱӦÁìÏÈÏòͨ¸æÁªÏµÈËÉêÇëÏàͬ²¢¼û¸æÏêϸÏàͬÊÂÏ£¬£¬£¬£¬£¬¾Ô޳ɺ󷽿ÉÏàͬ£¬£¬£¬£¬£¬£¬Î¥·´ÕßÊÓΪð·¸Ïà¹ØÌõÀý£¬£¬£¬£¬£¬£¬ÎÒ·½½«ÊÓÇéÐÎÓèÒÔ´¦·Ö¡£¡£¡£¡£¡£
1.3 Ͷ±ê¹©Ó¦ÉÌÈçÓëÎÒ˾Éú²ú²¿·Ö/ÖÊÁ¿²¿·ÖÖ°Ô±±£´æË½È˹ØÏµ£¨ÈçÏàʶ/ÇׯÝ/Ò»¾ÏàÖú/Ò»¾¹ÍÓ¶£©£¬£¬£¬£¬£¬£¬±ØÐèÆð¾¢±¨±¸£¬£¬£¬£¬£¬£¬ÈçºóÐø·¢Ã÷½«Ö±½ÓÓ°ÏìÆÀ±êЧ¹û¼°ºóÐøÏàÖú¡£¡£¡£¡£¡£
1.4¹©Ó¦ÉÌ·¢Ã÷ÕÐͶ±êÔ˶¯ÖÐÆäËû¹©Ó¦ÉÌ»òÎÒ·½Ö°Ô±±£´æÎ¥·¨Î¥¼ÍÐÐΪµÄ£¬£¬£¬£¬£¬£¬¶¼ÓÐȨÏò±ùÇòÍ»ÆÆ(Öйú)ÓÐÏÞ¹«Ë¾¹ÙÍø¾ÙÐоٱ¨£¬£¬£¬£¬£¬£¬¾Ù±¨ÓÊÏä
ÈçÏ£ºzxw@gdtengen.com
luosuling@gdtengen.com
µÚ¶þÕ ²É¹ºÏîĿҪÇó
Ò»¡¢²É¹ºÄÚÈݼ°Ïà¹ØÒªÇó
±¾ÏîĿΪ2026ÄêÖÜת¡¢Ñ¬Õô¡¢Ãâ¼ì¿¨°å¡¢¸Ç°åÄêÓÃÁ¿ÐèÇó²É¹º¡£¡£¡£¡£¡£
¢Ù¶«Ý¸³§ÇøÏîÄ¿¹æÄ££º±¾´ÎÕб깲¼Æ1¸öÌõÔ¼°ü£¬£¬£¬£¬£¬£¬×ܲɹºÔ¤¹ÀÁ¿Îª69000¿é£¬£¬£¬£¬£¬£¬ÏîÄ¿Çåµ¥ÈçÏ£º






¢Úºþ±±³§ÇøÏîÄ¿¹æÄ££º±¾´ÎÕб깲¼Æ1¸öÌõÔ¼°ü£¬£¬£¬£¬£¬£¬×ܲɹºÔ¤¹ÀÁ¿Îª47300¿é£¬£¬£¬£¬£¬£¬ÏîÄ¿Çåµ¥ÈçÏ£º


±í2£º¿¨°åÐèÇóÃ÷ϸ
×¢£ºÏêϸ²É¹º½ð¶îÒÔÏÖʵӪҵ±¬·¢Á¿Îª×¼
ËÍ»õµØµã£ººþ±±Ê¡»Æ¸ÔÊÐä»Ë®Ïؾ¼Ã¿ª·¢ÇøÉ¢»¨¹¤ÒµÔ°±õ½Îå·2ºÅ
¢ÛÕã½³§ÇøÏîÄ¿¹æÄ££º±¾´ÎÕб깲¼Æ1¸öÌõÔ¼°ü£¬£¬£¬£¬£¬£¬×ܲɹºÔ¤¹ÀÁ¿Îª25100¿é£¬£¬£¬£¬£¬£¬ÏîÄ¿Çåµ¥ÈçÏ£º

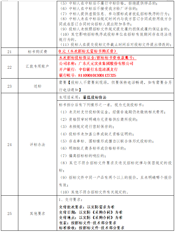
±í3£ºÕ㽿¨°åÐèÇóÃ÷ϸ
×¢£ºÒÔÉÏÄê¶ÈÓÃÁ¿½ö×ö²Î¿¼£¬£¬£¬£¬£¬£¬Ïêϸ²É¹º½ð¶îÒÔÏÖʵӪҵ±¬·¢Á¿Îª×¼
ËÍ»õµØµã£ºÕã½Ê¡¼ÎÐËÊÐÆ½ºþÊÐÐÂܤÕòƽÐËÏßÑîׯ亶Î396ºÅ
¶þ¡¢Ð§À͹淶
1.Ͷ±êÈËÐèÌṩËÍ»õ¡¢³ö¾ß·¢Æ±µÈÒ»ÌõÁúЧÀÍ¡£¡£¡£¡£¡£
2.ÑÏ¿áÆ¾Ö¤ÑùÆ·¾ÙÐÐÉú²ú£¬£¬£¬£¬£¬£¬³ý·ÇÒªÇó»òÕßÔÞ³ÉÐ޸쬣¬£¬£¬£¬£¬²»È»²»µÃ²úÆ·ÖÊÁ¿¾ÙÐÐÈκÎÐÎʽµÄÐ޸ġ£¡£¡£¡£¡£
3.Ͷ±êÈËÐèÌṩÔöֵ˰רÓ÷¢Æ±£¨Ë°ÂÊ13%£©£¬£¬£¬£¬£¬£¬ÌõÔ¼ÍÆÐÐʱ´úÈçÓö˰Âʱ任£¬£¬£¬£¬£¬£¬ÌõÔ¼²»º¬Ë°½ð¶îÎȹ̣¬£¬£¬£¬£¬£¬Ë«·½Æ¾Ö¤ÐÂ˰ÂÊÇ©ÊðÔö²¹ÐÒé¡£¡£¡£¡£¡£
Èý¡¢ÒªÇóÄ¥Á·
1.ÕбêÈ«Àú³ÌÖÐÎÒ·½¿ÉÒªÇóͶ±ê·½ÌṩÏÖ³¡Ñù°å£¬£¬£¬£¬£¬£¬ÒâÏòͶ±êÈË¿ÉÀ´ÎÒ˾ÏòÖ¸¶¨ÓªÒµÁªÏµÈË(ÐìÐÄâù18122825026/ÁõÓñÕä18122825979)ÏÖ³¡Éó²éÑù°å¼°Ïà¹ØÒªÇ󡣡£¡£¡£¡£
2. Ͷ±ê·½Ðè¾ß±¸IPPCѬÕô/ÈÈ´¦Öóͷ£×ÊÖÊ£¬£¬£¬£¬£¬£¬ÄÜÌṩѬÕô֤ʵ¡¢IPPC±êʶ¼°Ïà¹Ø±¨¸æ¡£¡£¡£¡£¡£
3.Ͷ±ê·½ÐèÓªÒµÖ´ÕÕı»®¹æÄ£º¬Ä¾ÖÆÆ·¡¢Ä¾ÍÐÅÌ¡¢°ü×°ÖÊÁÏ¡¢²¢Ìṩ²úÄÜÓ빩»õÄÜÁ¦ËµÃ÷£¬£¬£¬£¬£¬£¬ÒªÇóÔ´Í·³§¼Ò¡£¡£¡£¡£¡£
ËÄ¡¢ÑéÊÕ±ê×¼
ÖÊÁ¿°´ÕбêÈ˵ÄÒªÇóÒÔ¼°¹ú¼Ò¡¢ÐÐÒµºÍµØ·½±ê×¼¾ÙÐÐÑéÊÕ£¬£¬£¬£¬£¬£¬Èç¹ú¼ÒÓÐбê×¼³ǫ̈£¬£¬£¬£¬£¬£¬ÔòÓ¦ÇкϹú¼ÒËù½ÒÏþµÄ×îа汾µÄÖÊÁ¿ºÍÊÖÒÕÒªÇ󡣡£¡£¡£¡£Í¶±êÈ˲»µÃÒòбê×¼µÄʵÑéÒªÇó¼ÛÇ®µ÷½â¡£¡£¡£¡£¡£ÏêϸÑéÊÕ±ê×¼ÈçÏ£º
Ä¥Á·ÏîÄ¿¼°Åжϱê×¼£ºÆ¾Ö¤Ê¹ÓÃÆ·¼¶·ÖΪһ´ÎÐÔº£ÄÚ¿Í»§³ö»õʹÓÃÍÐÅ̺ͿÉÄÚ²¿Öظ´Ñ»·Ê¹ÓÃÍÐÅ̶øÖƶ©±ê×¼¡£¡£¡£¡£¡£



4.1¡¢Ñé»õ³éÑù±ê×¼
4.1.1 Íâ¹Û¡¢Çå½à¶ÈºÍ°ü×°£º GB/T2828.1£¬£¬£¬£¬£¬£¬Í¨Ë×¼ì²éˮƽI ¼¶£¬£¬£¬£¬£¬£¬ÑÏÖØ²»Á¼AQL=1.0,ÉÔ΢²»Á¼AQL=2.5¡£¡£¡£¡£¡£
4.1.2 ³ß´ç¡¢¹¦Ð§¡¢ÐÔÄܺ͹¤ÒÕ¼Ó¹¤£ºGB/T2828.1£¬£¬£¬£¬£¬£¬ÌØÊâ¼ì²éˮƽS-2 ¼¶£¬£¬£¬£¬£¬£¬ÑÏÖØ²»Á¼AQL=1.0£»£»£»£»£»£»£»ÉÔ΢²»Á¼AQL=1.5¡£¡£¡£¡£¡£
4.2¡¢°ü×°¡¢±êʶ¡¢ÔËÊäºÍÖü´æÒªÇó
4.2.1 °ü×°
Õ»°åÓ¦°Ú·ÅÕûÆë£¬£¬£¬£¬£¬£¬¸ß¶ÈÊÊÖУ¬£¬£¬£¬£¬£¬²»±£´æÇå¾²Òþ»¼¡£¡£¡£¡£¡£Í³Ò»Æ«Ïò£¬£¬£¬£¬£¬£¬¶ÑÂëΪÕûÊý»ò5µÄ±¶Êý£¬£¬£¬£¬£¬£¬±ãÓÚµãÊý¡£¡£¡£¡£¡£
4.2.2 ±êʶ
±êʶ²»ÏÞÓڲɹºµ¥ºÅ¡¢ÎïÁϱàÂë¡¢ÎïÁÏÃû³Æ¡¢¹æ¸ñ¡¢ÊýÄ¿¡¢ÈÕÆÚµÈ¡£¡£¡£¡£¡£¹©Ó¦ÉÌ´úÂëÇåÎú£¬£¬£¬£¬£¬£¬²»Ò×ÍÑÂ䣬£¬£¬£¬£¬£¬Õ³ÌùÒ»Ö¡£¡£¡£¡£¡£
4.2.3 ÔËÊä
ÔÚÔËÊäÀú³ÌÖв»Ó¦ÓÐÅöÉ˼°µøÂäÕ÷Ï󡣡£¡£¡£¡£
4.2.44 Öü´æ
Ó¦´æ·ÅÓÚÒõÁ¹Çå½àµÄÊÒÄÚ£¬£¬£¬£¬£¬£¬Ô¶ÀëÎÛȾԴ¡£¡£¡£¡£¡£Öü´æÆÚ´ÓÉú²úÈÕÆð£¬£¬£¬£¬£¬£¬²»µÃÁè¼ÝÒ»Ä꣬£¬£¬£¬£¬£¬Öü´æÁè¼ÝÒ»ÄêÓ¦ÔÙ´ÎÄ¥Á·£¬£¬£¬£¬£¬£¬¼°¸ñºó²Å»ªÊ¹Óᣡ£¡£¡£¡£
Îå¡¢ÖÊÁ¿ÎÊÌâÍË»»
ÈçÓö²úÆ·¼°ÖÊÁ¿ÎÊÌ⣬£¬£¬£¬£¬£¬ÁªÏµ¹©Ó¦É̺ó24СʱÄÚÏìÓ¦£¬£¬£¬£¬£¬£¬Ó°ÏìÉú²úµÄÐè°´ÌõÔ¼ÒªÇóÖØÐÂÅäËÍÒªËØ¡£¡£¡£¡£¡£
Áù¡¢ÌõԼǩԼ¼°¸¶¿î·½·¨£¨¼ûÏêϸÒÔÏÂÌõÔ¼£©
µÚÈýÕ Ͷ±êÎļþÃûÌÃ
Ͷ±êÎļþÓ¦°üÀ¨µ«²»ÏÞÓÚÏÂÁÐÄÚÈÝ£º
£¨1£©Í¶±êÎļþ·âÃæ
£¨2£©Í¶±êÔÊÐíÊé
£¨3£©×ʸñ֤ʵ£¨Í¶±ê°ü¹Ü½ð¼°±êÊé·Ñ½ÉÄÉÆ¾Ö¤¸´Ó¡¼þ¡¢Í¶±êÈËÓÐÓõĹ«Ë¾ÓªÒµÖ´ÕÕ¸´Ó¡¼þ¡¢¿ª»§ÐÐÕË»§ÏêϸÐÅÏ¢¡¢£©
£¨4£©·¨¶¨´ú±íÈËÊÚȨÊé¡¢·¨ÈËÊÚȨ´ú±íÉí·ÝÖ¤£¨¸´Ó¡¼þ£©
£¨5£©¹ØÏµ±¨±¸±í
£¨6£©Í¶±êÈËÇåÁ®ÔÊÐíÊé
£¨7£©ÆäËüͶ±êÈËÒÔΪÐèÒªÌṩµÄ×ÊÁϺÍÓëÆÀÉóÆÀ·ÖÓйصÄ×ÊÁÏ£¨×ÔÄ⣬£¬£¬£¬£¬£¬ÈçÉú²ú¹æÄ£¡¢×°±¸Ìõ¼þ¡¢ÏàÖúͬ°éµÈ£©
£¨8£©¹©Ó¦É̵÷ÅÌÎʾí
£¨9£©ÊÖÒÕ¹æ¸ñÆ«Àë±í£¨ÈôÓУ©
£¨10£©¶«Ý¸»ùµØ±¨¼ÛÇåµ¥
£¨11£©ºþ±±»ùµØ±¨¼ÛÇåµ¥
£¨12£©Õã½»ùµØ±¨¼ÛÇåµ¥
×¢£ºÇëɨÃèÏ·½¶þάÂëÏÂÔØ¸½¼þ»ñȡͶ±êÎļþ